Skip to main content
Phone:
046 554 2060/046 5540763
Email:
dr.bgmg.hosptal2025@gmail.com
Durame, Ethiopia
Main navigation
Home
About
Background
Vision, Mission and Values
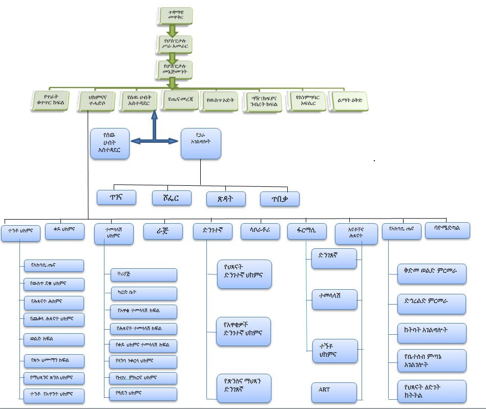
Organogram
Higher Officials
Contact Us
Services
Clinical Services
Diagnostic Services
Social Services
Announcement
Latest News
Job Vaccancy
Tender/Bid
Gallery
Resource
Directives
Proclamations
Regulations
e-Learnig
Search
Home
Organizational Structure